英国·威廉希尔(WilliamHill)中文官网-Official Website
首页
关于williamhill英国官网
新闻中心
williamhill
招投标中心
公示公告
员工招聘
联系我们
OA
系统
首页
法律声明
关于williamhill英国官网
公司简介
组织架构
企业文化
公司大事记
新闻中心
公司新闻
党建动态
纪检监察
williamhill
商品房
人才公寓
城市运营
民生服务
招投标中心
招标公告
中标公告
公示公告
公示公告
员工招聘
招聘职位
联系我们
联系我们
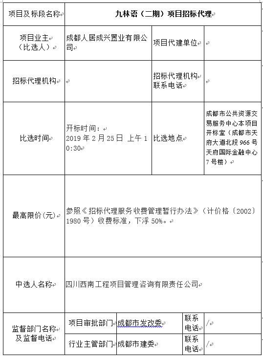
九林语(二期)项目招标代理中选公示
发布时间:2019/02/27
分享文章:
上一条:成都市东部新区起步区三圣、洪河片区基础设施建设项目—海棠路项目红线外绿化景观工程施工中标候选人公示
下一条:云山府项目招标代理机构比选(评分法)中选候选人公示
返回列表 >>